2025/06/12
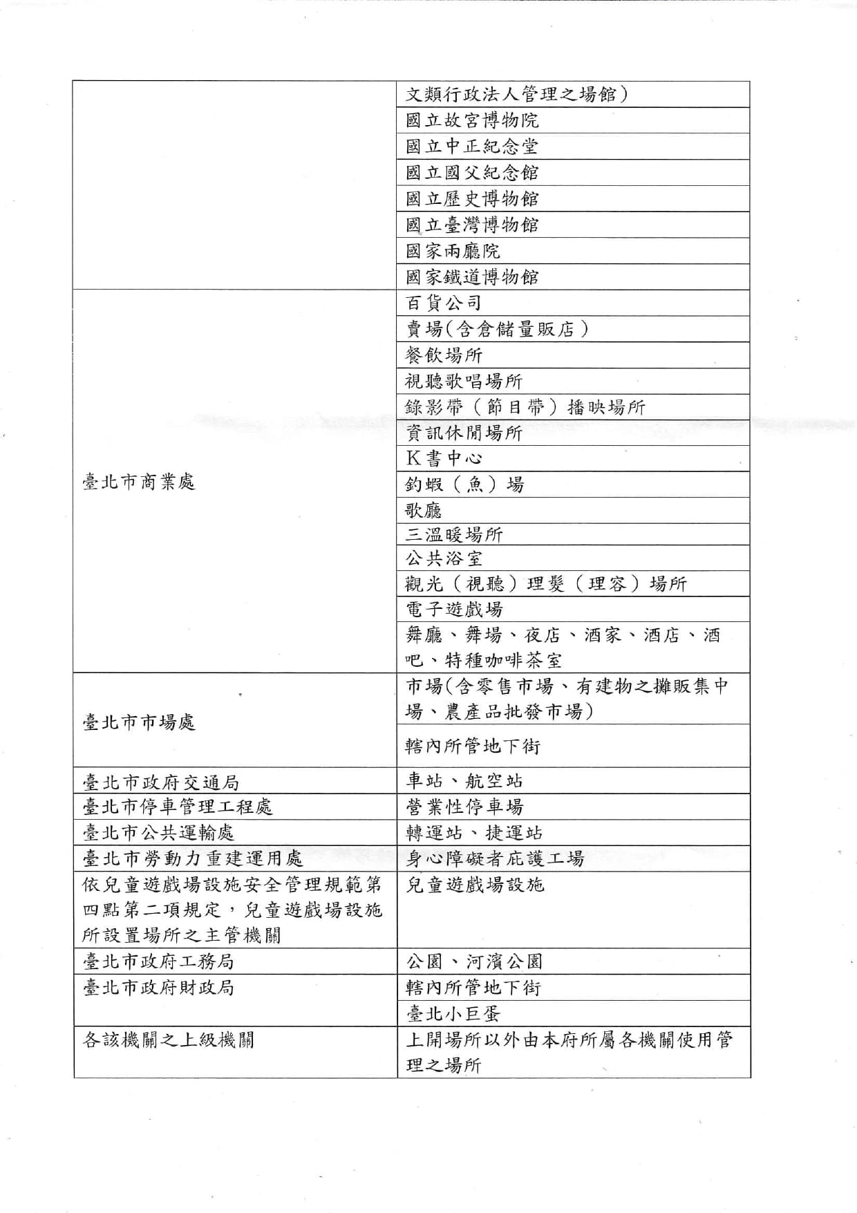
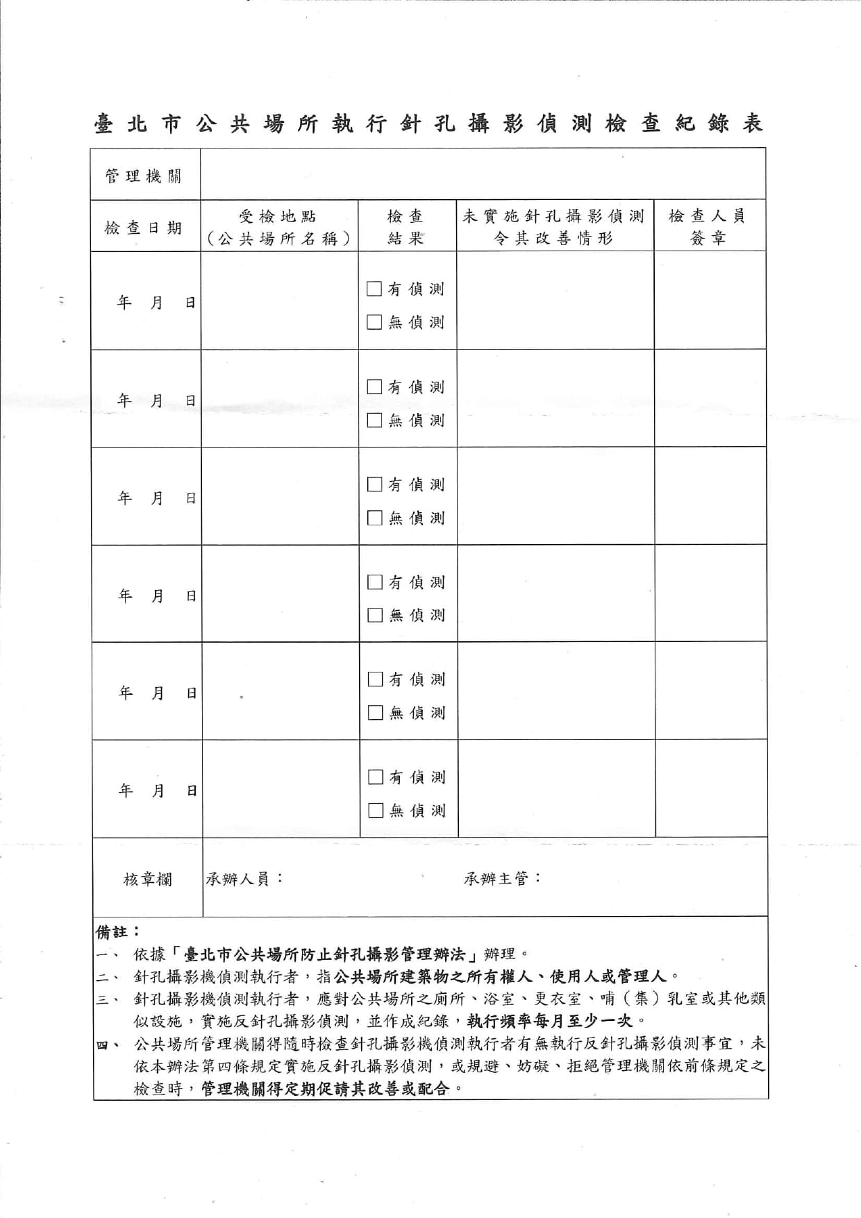
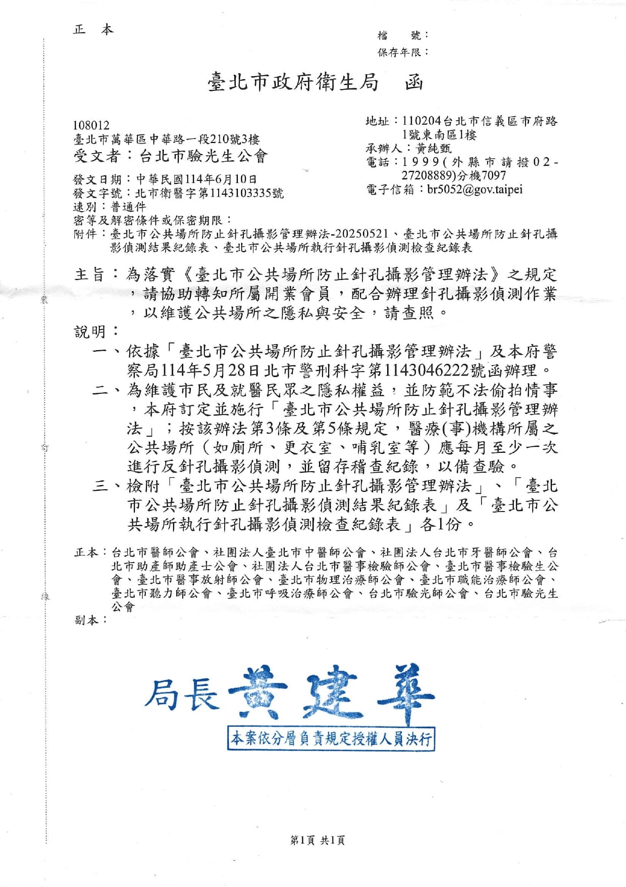
【會員通知】轉知臺北市政府衛生局函北市衛醫字第1143103335號,為落實《臺北市公共場所防止針孔攝影管理辦法》之規定,請協助轉知所屬開業會員,確實辦理針孔攝影偵測作業,以維護公共場所之隱私與安全。
轉知臺北市政府衛生局函(北市衛醫字第1143103335號),為落實《臺北市公共場所防止針孔攝影管理辦法》之規定,請協助轉知所屬開業會員,配合辦理針孔攝影偵測作業,以維護公共場所之隱私與安全。
敬請各位會員配合辦理,確保營業場所符合法規要求。







敬請各位會員配合辦理,確保營業場所符合法規要求。







114044-114.06.12-(生)-落實臺北市公共場所防止針孔攝影管理辦法-配合辦理針孔攝影偵測作業函_page-0001.jpg114044-114.06.12-(生)-落實臺北市公共場所防止針孔攝影管理辦法-配合辦理針孔攝影偵測作業函_page-0002.jpg114044-114.06.12-(生)-落實臺北市公共場所防止針孔攝影管理辦法-配合辦理針孔攝影偵測作業函_page-0003.jpg114044-114.06.12-(生)-落實臺北市公共場所防止針孔攝影管理辦法-配合辦理針孔攝影偵測作業函_page-0004.jpg114044-114.06.12-(生)-落實臺北市公共場所防止針孔攝影管理辦法-配合辦理針孔攝影偵測作業函_page-0005.jpg114044-114.06.12-(生)-落實臺北市公共場所防止針孔攝影管理辦法-配合辦理針孔攝影偵測作業函_page-0006.jpg114044-114.06.12-(生)-落實臺北市公共場所防止針孔攝影管理辦法-配合辦理針孔攝影偵測作業函_page-0007.jpg


